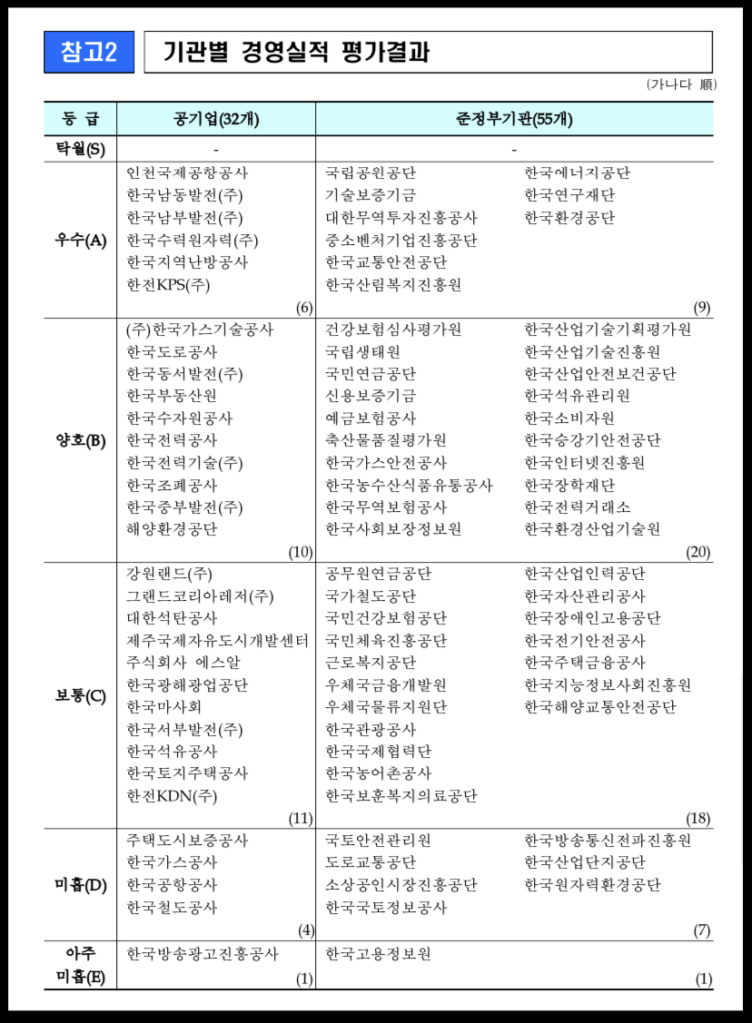
2024년 공기업 경영평가가 발표되었습니다. 아쉽게도 경영평가에서 탁월S 성적을 받은 공공기관은 없었습니다. 다만 우수A 성적을 받은 6개 공기업 중 5개 기관이 에너지공기업이었고 준정부기관에는 9개 기관이 선정되었습니다. 그럼 2024 공기업 경영평가 결과 발표 확인하기에 대해 자세히 알아보도록 하겠습니다.
목차
1. 2024 공기업 경영평가 결과 발표 개요
2. 2024 공기업 경영평가 결과 발표 확인

1. 2024 공기업 경영평가 결과 발표 개요
2024 공기업 경영평가 결과 발표 내용에 따르면 준정부기관 55개 중 산업통상자원부 산하기관으로는 대한무역투자진흥공사(KOTRA)와 한국에너지공단이 좋은 성적표를 받아 들었습니다. 우수A 성적을 받은 6개 공기업 중 5개 기관이 에너지공기업이었고 준정부기관에는 9개 기관이 선정되었습니다.

평가대상) 공기업 32개·준정부기관 55개(감사평가는 그 중 59개*)
* 상임감사‧감사위원이 임명되는 62개 기관 중 ‘23년도 재임기간이 6개월 이상
□ (추진경과) ’24.2월 평가단*(100명) 구성 후 현장실사, 이의제기, 외부검증 등 약 4개월간 평가과정을 거쳐 공운위에서 최종결과 확정

6월 19일 기획재정부에서는 2024년 공공기관 경영평가 결과를 발표했는데요.
A등급을 받은 공기업은 한국남동발전, 한국남부발전, 한국수력원자력, 한국지역난방공사, 한국KPS 등 에너지공기업입니다.
A를 받은 기업 총 6개 중 에너지공기업이 5개였습니다.
준정부기관은 9개 기관이 선정되었는데요.
KOTRA와 에너지공단이 산업부 산하 공공기관으로는 A 성적표를 받게 되었습니다.
2023년 S를 받았던 한국동서발전은 두 단계 내려간 양호B 등급을 받았습니다.
반면 작년 D등급으로 안좋은 성적표를 받았던 한국전력은 요금인상과 유가 안정 등의 영향으로 두 계단 상승한 B를 받았습니다.
이 밖에 B등급을 받은 공기업은 한전기술, 한국가스기술공사, 한국중부발전입니다.
준정부기관은 20개 기관이 B를 받았는데요.
산업부 산하기관 중에는 한국산업기술기획평가원, 한국산업기술진흥원, 한국석유관리원, 한국가스안전공사, 한국무역보헝공사, 한국전력거래소 등이 선정됐습니다.
보통C 성적표를 받은 공기업은 강원랜드, 대한석탄공사, 한국광해광업공단, 한국석유공사, 한전KDN, 한국서부발전입니다.
서부발전은 지난해 A를 받은지 1년 만에 다시 C를 받았습니다. 준정부기관 18개 기관 중 산업부 산하기관은 한국전기안전공사가 유일했습니다.
미흡D 성적을 받은 산업부 산하기관은 한국가스공사, 한국산업단지공단, 한국원자력공단 등이었습니다.
아주 미흡E 을 받은 산업부 산하기관은 없었습니다.
최상목 경제부총리 겸 기획재정부 장관은 이번 공공기관 경영실적평가는 사업성과 제고, 경영혁신과 재무개선을 위한 노력, 그리고 사회적 책임 이행 여부에중점을 두고 진행됐다고 말했습니다. 또한, 이번 경영평가 결과가 공공기관이 민생과 미래 대비라는 국정 최전방에서 첨병으로 거듭나는 계기가 되길 기대한다고 밝히기도 했습니다.



2. 2024 공기업 경영평가 결과 발표 확인
2024 공기업 공공기관 경영평가 결과 발표는 아래 리으를 통해서 확인하실 수 있습니다.


글을 마무리하며… 지금까지 2024 공기업 경영평가 결과 발표 확인하기에 대해 살펴봤습니다. 도움이 되는 글이기를 바랍니다.
'뉴스 정보' 카테고리의 다른 글
| 경기도 예술인 기회소득 신청 방법 홈페이지 (0) | 2024.06.23 |
|---|---|
| 서해금빛열차 온돌 예약 예매 방법 홈페이지 (0) | 2024.06.20 |
| 인천시 천사지원금 신청방법 홈페이지 (1) | 2024.06.10 |
| 서울시 희망두배 청년통장 신청 방법 홈페이지 (0) | 2024.06.09 |
| 경기형 가족돌봄 수당 조부모 손주 육아 신청 방법 (0) | 2024.06.02 |
댓글